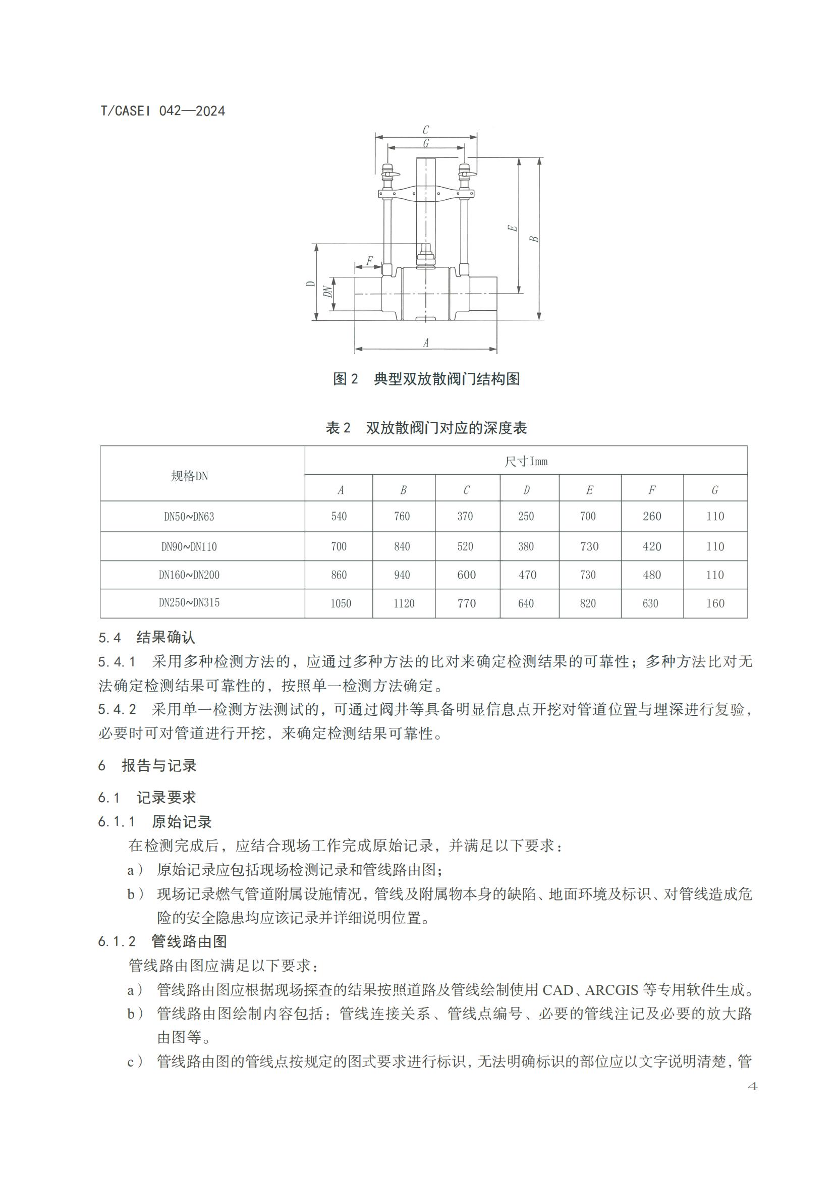
网站搜索
联系我们
西安捷通智创仪器设备有限公司
电话:029-89396188
传真:029-85419019
地址:西安市雁塔区沣惠南路18号唐沣国际广场D座6层
微信公众号:jietongzhichuang
去年8月,由中国特种设备检验协会牵头组织的【聚乙烯燃气管道位置检测方法】(T/CASEI 042-2024)团体标准正式发布实施。作为该标准的核心参编单位之一,捷通智创公司凭借在地下管线探测检测领域多年的技术积累与行业影响力,全程参与了标准调研、草案编制、技术论证等重要环节,为行业规范化发展贡献了专业力量。
随着地下管线探测检测行业的快速发展,原有标准体系难以全面覆盖新技术、新环境的应用场景。此次发布的【聚乙烯燃气管道位置检测方法】(T/CASEI 042-2024)团体标准,聚焦于聚乙烯燃气管道位置常用的多种检测方法,旨在解决行业中存在多年的痛点难点问题,规范市场秩序,完善技术操作,倡导高效作业。捷通智创公司作为一家长期从事于地下管线探测检测仪器设备的研发、生产、销售、维修及相关工程技术服务的专业化公司,是埋地燃气管道完整性检测与安全运行一站式解决方案提供商。公司作为深耕地下管线探测检测行业领域多年的企业,多年以来,厚积薄发,不断创新,其行业影响力及品牌知名度都是同行业佼佼者,故此受邀加入标准编制组,与众多同行企业共同推动标准制定。
在标准编制过程中,捷通智创公司结合自身在地下管线探测检测行业方面多年的实践经验及技术积累,提出了多项关键技术指标和多套燃气PE管道探测解决方案,研发生产出一系列具有完整自主知识产权的智能燃气PE管道定位仪。该产品获得国家多项专利,有效解决了一直以来存在的埋地燃气PE管道无法探测的行业难题,填补了技术空白,在业内引起了巨大的轰动。这些贡献不仅体现了企业的技术实力,更推动了行业整体水平的提升。
参编团体标准是捷通智创公司"技术标准化"战略的重要一步。此前,公司已建立完善的内部标准体系,并多次通过ISO9001质量认证。此次将自主创新成果转化为行业共识,进一步强化了企业的市场话语权。提升了品牌公信力;提前适应标准要求,降低合规成本;与产业链伙伴形成技术协同。
团体标准是连接技术创新与产业应用的桥梁。未来,我们将继续参与行业标准、国家标准的多项制定工作,同时推动已有标准的落地应用,通过'标准+认证+服务'模式全面助力行业高质量发展。
【聚乙烯燃气管道位置检测方法】(T/CASEI 042-2024)团体标准具体内容如下:





















