网站搜索
联系我们
西安捷通智创仪器设备有限公司
电话:029-89396188
传真:029-85419019
地址:西安市雁塔区沣惠南路18号唐沣国际广场D座6层
微信公众号:jietongzhichuang
你还在为工程没有仪器而烦恼吗?你还在为买不起昂贵的仪器烦恼吗?
西安捷通智创仪器设备公司推出仪器租赁业务以来,得到不错的客户反馈。一些小的管线探测检测工程项目和赶工期项目租赁仪器更经济合理。随着越来越多客户租赁仪器,在销售仪器的同时西安捷通智创公司增加了出租的仪器,加大仪器出租业务。捷通智创公司长期出租英国雷迪公司和探管者品牌管线探测检测仪器,长期出租的产品如下:









一、智能燃气PE管道定位仪(数显和听音两类)出租:
品牌:探管者,型号:GL20、GL10 、GL11。
二、管线探地雷达出租赁:
品牌:英国雷迪,型号:RD1100。
三、地下管线探测仪器出租赁:
品牌:英国雷迪,型号:RD8100、RD7100。
四、管道外防腐层检测仪出租赁:
品牌:英国雷迪,型号:PCMx。
五、智能数字听漏仪租赁:
品牌:探管者,型号:Leak30 。
六、 勘探棒、听音杆等工具若干。
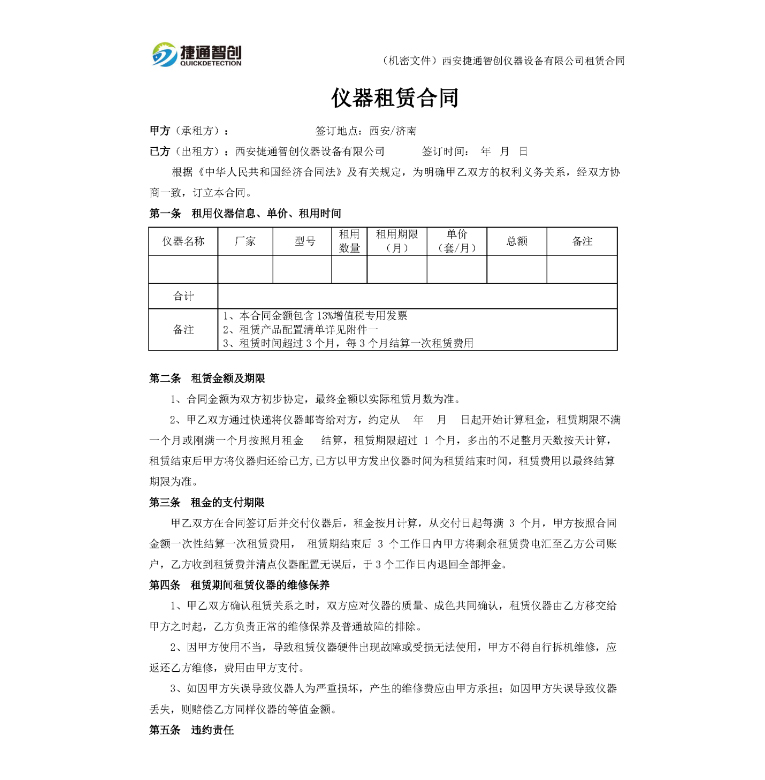
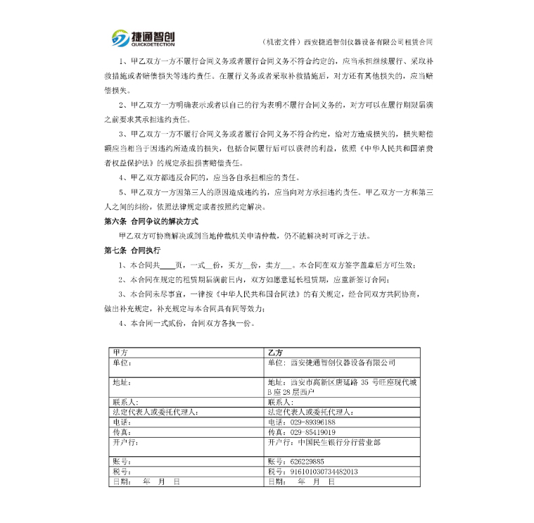
租赁方式:10天起租,出租仪器时均带电池和充电器,对租赁仪器的客户我公司可提供产品使用培训。仪器租赁合同如下:


充足的库存完全可以满足您对设备数量和探测检测时间的需求,并且完全可以根据您自身的探测检测需要,灵活搭配,多重组合,量身而定。我司提供的探测检测仪器租赁价格低廉,设备可靠,即租即用,不但方便快捷地满足了您的现实探测检测需求,也帮您节约了配置仪器所需要的大量时间和金钱,一举多得,欢迎广大客户来电垂询。

西安捷通智创仪器设备有限公司是一家行业领先的专业从事地下管线探测检测仪器设备的研发、生产、销售、维修及相关工程技术服务的高科技公司,探管者品牌的创立者和拥有者。公司主要服务于地下管线探测、管道腐蚀检测、燃气泄漏检测、管道漏水检测等领域,自主研发产品和代理产品广泛应用于市政管道(供气、供水、排水、供热),市政线缆(通信、电力、路灯),长输油气管道,测绘,锅特检,非开挖等行业。
公司广泛引进国内外各种先进技术和工艺及管理经验,以市场为导向、以高新技术研发为基础、以研制高端先进仪器设备为目标、通过不断地自主学习创新和技术进步,打造核心竞争力,为我国地下管线探测检测行业提供优质的仪器设备和服务。
公司致力于提供地下管线定位、检测与管理的全面解决方案,为地下管线探测和检测领域的客户提供安全、可靠、有竞争力的产品和服务。公司围绕客户需求持续努力创新,不断加大产品研制力度,厚积薄发,推动行业进步。目前,公司被正式吸收为中国城市燃气协会、中国城市规划协会地下管线专业委员会及中国工业防腐蚀技术协会会员单位。2018年西安捷通智创仪器设备有限公司获准成为国家级高新技术企业,并一举通过ISO9001质量认证。
近年来,公司在长期地下管线探测定位行业从业背景下,组织技术人员攻克难题,研发生产出国内首个具有自主知识产权的智能燃气PE管道定位仪GL10/GL20系列产品。该产品获得国家多项专利,有效解决了一直以来存在的埋地燃气PE管道无法探测的行业难题,填补了技术空白,在业内引起轰动。
作为地下管线探测检测行业一家全方位的专业化公司,在自主研发生产仪器的同时,捷通智创与国内外各大知名仪器生产厂家合作,致力于将国内外先进的仪器设备和管理经验推荐给广大用户。捷通智创公司是英国雷迪、德国英福康、德国赛巴、美国艾默生、德国舒赐、德国德尔格等国外知名厂家产品在中国授权代理商。
在仪器研发生产销售的同时,我们一直从事地下管线探测和检测及工程技术服务。西安捷安通地理信息科技工程有限公司是西安捷通智创仪器设备有限公司的全资子公司,近年来一直从事地下管线探测工程,特别是在地下燃气PE管道探测工程领域具有极强的经验和众多业绩。先后在西安、咸阳、榆林、泰安、金昌、郑州、杭州、泉州、潍坊、广州、中山、衢州、青岛、徐州、延安等地累计完成1300多公里地下管线探测工程。
未来,捷通智创人将继续本着诚信第一,客户至上的服务宗旨,坚守开拓进取、追求卓越的信念,为客户提供优质的产品和服务。西安捷通智创仪器设备有限公司愿广交国内外各界朋友,与大家相互学习、合作共赢,推动行业进步,共创美好明天!
